

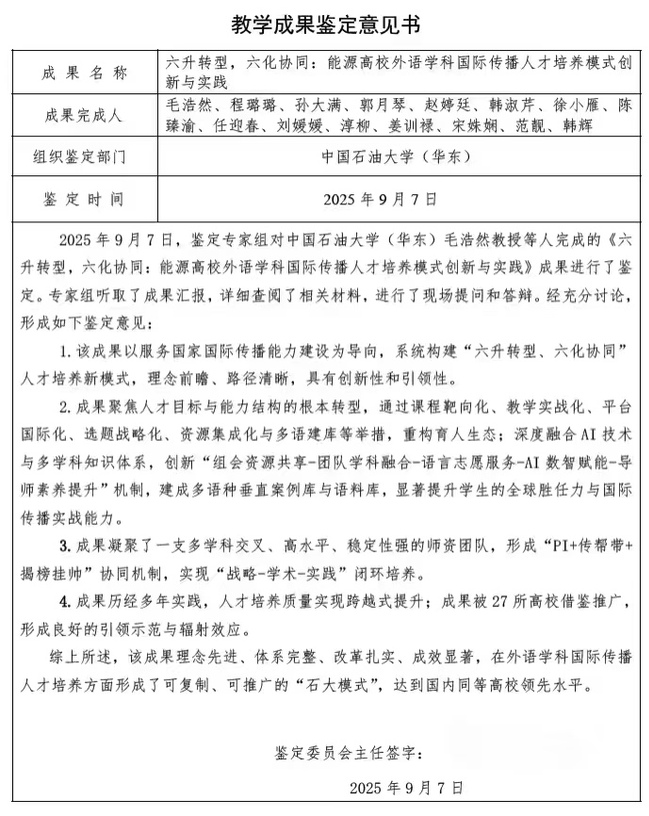
教学成果鉴定意见书
成 果 名 称 | 六升转型,六化协同:能源高校外语学科国际传播人才培养模式创新与实践 |
成果完成人 | 毛浩然、程璐璐、孙大满、郭月琴、赵婷廷、韩淑芹、徐小雁、陈臻渝、任迎春、刘媛媛、淳柳、姜训禄、宋姝娴、范靓、韩辉 |
组织鉴定部门 | 中国石油大学(华东) |
鉴定时间 | 2025年9月3日 |
2025年9月3日,鉴定专家组对中国石油大学(华东)毛浩然教授等人完成的《六升转型,六化协同:能源高校外语学科国际传播人才培养模式创新与实践》成果进行了鉴定。专家组听取了成果汇报,详细查阅了相关材料,进行了现场提问和答辩。经充分讨论,形成如下鉴定意见: 一、成果直面国家国际传播战略与外语学科转型的核心痛点,体系设计科学,育人理念领先 该成果精准切中国际传播人才“小才拥挤、大才难觅”和“有理说不清、说了传不开”的现实瓶颈,以服务国家国际传播能力建设为导向,系统构建“六升转型、六化协同”人才培养新体系,实现从“工具性+人文性”向“战略性+科学性”的范式跃升,理念前瞻、战略清晰,具有显著创新性和引领性。 二、“六升六化”机制系统协同,培养路径创新,改革举措扎实 “六升”聚焦人才目标与能力结构的根本转型,突破传统外语人才培养的低阶循环;“六化”通过课程靶向化、教学实战化、平台国际化、选题战略化、资源集成化与多语建库等举措,重构育人生态。尤其在“数智赋能”与“学科融合”方面,深度融合AI技术与多学科知识体系,创新“组会资源共享-团队学科融合-语言志愿服务-AI数智赋能-导师素养提升”机制,建成多语种垂直案例库与语料库,显著提升学生的全球胜任力与国际传播实战能力。 三、实践成效显著,辐射推广广泛,社会服务贡献突出 成果历经多年实践检验,人才培养质量实现跨越式提升:CATTI二级通过率从4.1%提升至28.6%,61人通过4个CSC项目赴海外开展田野调查,30余人进入国际组织实习;建成语言服务博士点及6个省部级平台;研发的孤独症语言障碍干预系统服务超5000人次;“语爱同行”“语医同行”志愿服务获国家级和省级金奖。成果被27所高校借鉴推广,形成良好的引领示范与辐射效应。 四、团队结构优化,协同机制高效,可持续发展能力强 成果凝聚了一支多学科交叉、高水平、稳定性强的师资团队,形成“PI+传帮带+揭榜挂帅”协同机制,依托多个省级科研与教学平台,实现“战略—学术—实践”闭环培养,具备持续发展、推广与迭代能力。 建议进一步加强对国际传播实效的长期跟踪与综合评价,持续优化“六化”协同机制、数智赋能和学科融合路径。 综上所述,该成果理念先进、体系完整、改革扎实、成效显著,在外语学科国际传播人才培养方面形成了可复制、可推广的“石大模式”,达到国内领先水平。专家组一致同意通过鉴定。
专家组组长签字: 2025年9月3日
| |
教学成果鉴定专家组名单
姓名 | 职务/职称 | 单位 | 研究领域 | 专家签名 |
罗林 | 院长/教授 | 北京语言大学 | 区域国别学 |
|
向明友 | 院长/教授 | 对外经济贸易大学 | 语用学 |
|
杨明星 | 院长/教授 | 郑州大学 | 大国外交 |
|
朱振武 | 教授 | 上海师范大学 | 文学翻译 |
|
李佐文 | 秘书长/教授 | 北京外国语大学 | 人工智能翻译 |
|
王立非 | 院长/教授 | 北京语言大学 | 语言服务 |
|
姜峰 | 万人青拔/教授 | 北京航空航天大学 | 学术英语写作 |
|
王华树 | 秘书长/教授 | 北京外国语大学 | 人工智能翻译 |
|
黄日涵 | 院长/教授 | 华侨大学 | 国际传播 |



